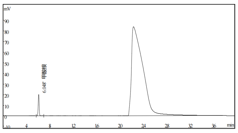
光催化反應物中甲酸根的測定
甲酸是一種基礎有機化合物。在 Pt/TiO2光催化分解甲酸制氫反應過程中,甲酸逐步脫氫后形成了中間吸附物甲酸根離子和碳酸鹽,最后以 CO2的形式脫附到氣相中。故檢測催化反應液中甲酸的含量,對于研究二氧化鈦系列光催化反應機理和光催化本質有重要意義。
色譜條件
分析柱:SH-G-1+SH-AC-11
流動相:10 mM KOH(EG)
流速:1.0 mL/min
進樣體積:25 μL
抑制器:SHY-A-6
前處理:樣品適度稀釋后過 0.22 μm 濾膜進樣分析。

光催化反應物中甲酸根譜圖
Related Products
查看詳情
查看詳情
查看詳情
查看詳情
related news
目前的離子色譜儀主要由幾大系統組成,一般來說,我們可以將其分為:數據處理系統、分離系統、進樣系統、檢測系統、流動相輸運系統、抑制或衍生系統等。那么每個大系統的組成又是怎樣的呢?今天小編就來和大家聊聊離子色譜儀的組成系統中流動相輸運這個大板塊。
近日,河南持續暴雨引發的災情牽動全國人民的心。盛瀚身在青島,心系河南。為支援河南人民抗洪救災,保障河南用戶災后工作正常開展,盛瀚做出相關承諾。
書畫藝術是中國傳統文化的瑰寶,蘊含著深厚的文化底蘊。書畫的學習與傳承是國學文化的弘揚,以書畫養性,內賦精神! 11月27日,盛瀚書畫創作展順利開展,中國(嶗山)道家書畫院的老師到訪盛瀚,有感而發、即興創作,為盛瀚文化增添一
6月22日,盛瀚離子色譜前沿技術高端應用研討會暨新品發布會在青島嶗山隆重召開,來自中國儀器儀表行業協會分析儀器分會、中國計量科學研究院等單位的嘉賓出席了此次發布會。
為了提升客戶體驗感和滿意度,將“五星級售后服務”落到實處,體現盛瀚“好產品、好服務、好朋友”的服務理念。盛夏時節,盛瀚小班培訓在全國各地如火如荼地開展,吸引眾多客戶積極參與。 上個月,在盤錦、周口、太原、蘇州、上海、重慶、
為了提升售后服務體驗,變“被動服務”為“主動服務”,進一步體現“五星級售后服務”質量。盛夏時節,盛瀚小班培訓在全國十多個城市積極開展,用專業、專注、專心的服務感動客戶。 七八月份正是炎夏,是高溫、暴雨、臺風頻發的季